
(来源:普华有策)缩量上涨
户用储能行业研究报告:迈向能源独立的新纪元
在能源结构转型与全球气候变化的双重背景下,户用储能行业正从边缘走向舞台中央。它不再仅仅是电力系统的补充,而是家庭能源消费革命的核心驱动力。
1、户用储能行业发展概况和特点
储能系统是指通过某种介质或技术手段,将产生的能量存储起来,并在需要时以可控的方式将能量释放出来的过程或活动,是衔接新能源发电、电网传输与终端用电的关键环节,对优化能源配置、保障能源安全具有重要意义。
根据《国家发展改革委国家能源局关于加快推动新型储能发展的指导意见》(发改能源规[2021]1051号)和国际能源署的定义,新型储能行业按照物理或化学原理,可分为电化学储能、机械储能和热储能三类。其中,电化学储能按核心介质(电池种类)可进一步细分,户用储能系统因主要采用磷酸铁锂电池作为核心储能介质,属于电化学储能行业中锂离子电池储能的细分范畴。
电化学储能按其核心介质(电池种类)分类

按照安装和应用场景划分,新型储能行业可分为发电侧储能、输配电侧储能和用户侧储能三类,其中发电侧储能主要配合新能源电站以平滑出力、保障并网,输配电侧储能服务于电网调峰调频与降本增效,用户侧储能则包含户用储能与工商业储能,核心用于电费优化和备用供电,户用储能为其高潜力细分领域;综上,户用储能属于新型储能下用户侧储能的细分行业,依托电化学储能技术服务家庭终端用电,具备独立的行业定位与发展路径。
2、户用储能行业技术水平及特点
家用储能系统是将储能设备安装在家庭用户侧,用于储存电能并在需要时供家庭使用的系统,其发展历程伴随用户需求升级与技术迭代逐步完善:最初由柴油发电机等应急用电方案演变而来,核心解决家庭应急供电需求;随着行业发展与用户需求多元化,目前已与光伏组件深度配套,形成家用光储一体化系统,实现电能的自发自储自用、削峰填谷(利用峰谷电价差套利)以及应急备用等多重功能,成为家庭能源管理的核心设备。
当前户用储能行业技术呈现三大特点:一是核心技术成熟化,磷酸铁锂电池凭借安全性高、循环寿命长、成本可控等优势,成为户用储能系统的主流核心介质,BMS(电池管理系统)、EMS(能源管理系统)的智能化水平持续提升,保障系统高效、安全运行;二是产品集成化,光储一体化成为主流趋势,储能设备与光伏组件、逆变器等设备的集成度不断提高,安装与使用更加便捷;三是需求多元化,随着用户对能源独立、用电成本优化的需求提升,产品功能逐步延伸,适配不同家庭场景的定制化产品不断涌现。
3、户用储能产品的应用场景和细分行业
户用储能产品的细分的核心逻辑是适配用户不同用电需求,结合电网覆盖情况、家庭用电负荷、住宅条件等因素,主要可分为以下四类,各细分产品的应用场景与核心特征差异明显:
(1)并网储能系统(On-Grid)
并网储能系统是目前市场较为主流的户用储能方案,核心特征是连接电网运行,主要作用是充分利用峰谷电价差,在低电价时段储存电网电能,在高电价时段释放供家庭使用,从而帮助用户减少高价电使用,降低用电成本。同时,用户可根据自身环境与需求,添加光伏组件组建光储一体系统,以自发电取代部分电网发电,进一步优化用电成本结构。该类系统适用于电网覆盖稳定、峰谷电价差明显的地区,是目前欧美主流家庭的首选方案。
(2)离网储能系统(Off-Grid)
离网储能系统完全脱离电网运行,核心实现电力的自发、自储、自用,从产品结构来看,通常需要完整的光储一体化系统作为支撑。其应用场景极为丰富,涵盖电网覆盖不足(季节性无法供应)、电网无法覆盖的各类场景,包括家庭住宅、户外露营、应急救灾、房车旅游、游艇、度假屋、无人值守区域等。由于用户需求多元,离网储能系统往往需要满足定制化需求,在稳定性、安全性、适配性和易用性上要求更高。近年来,随着欧洲、北美地区集中化电力供应日趋紧张,以及用户能源独立、能源去中心化理念的兴起,辉煌优配,辉煌优配配资,香港辉煌优配公司离网储能市场快速发展,成为户用储能市场的重要增长极。
(3)微网、混合储能系统
微网、混合储能系统兼具并网与离网功能,既能独立于电网运行满足家庭自主用电需求,也能并网上传电力获取收益,主要应用于高端户用储能场景或峰谷电价差极大的地区。该类系统技术复杂度较高,集成了并网控制、离网切换、能源调度等多重功能,适配对用电灵活性、能源自主性要求较高的高端家庭用户,目前市场渗透率相对较低,但随着用户需求升级,未来增长潜力显著。
(4)阳台储能系统
阳台储能系统是更小型、模块化、即插即用的储能系统或光储一体系统,专为阳台光伏配套设计,可直接安装在公寓、住宅的阳台栏杆或外墙上,核心用于满足家庭基础负载(如冰箱、路由器、照明等)的最低用电需求。该类产品体积小、安装便捷,无需复杂的施工改造,适配高层公寓等无法安装大型光伏组件的住宅场景,有效拓展了户用储能的应用边界,成为城市家庭储能的重要补充方案。
4、户用储能行业的经营模式及周期性、区域性或季节性特征
户用储能行业的经营模式按产业链环节与产品结构可分为集成商与产品供应商两类:集成商聚焦提供户用储能或光储一体化方案,整合上游电池、逆变器等核心部件,为用户提供定制化设计、安装调试及运维服务,是衔接上下游的关键纽带;产品供应商以电池、逆变器等核心设备制造为主,依托技术与产能为集成商供货,部分具备渠道优势的企业可直接面向终端用户销售标准化产品。结合销售与安装需求,行业又形成分销与直接销售两种模式:分销模式主要适配并网、混网储能系统,通过分销商、安装商完成电网接入与上门安装服务;直接销售模式多用于无需并网的离网储能系统,企业可借助电商平台直达终端用户,降低渠道成本、快速响应需求,2026年开年豪鹏科技等企业采用直售与渠道合作结合的模式斩获过亿户储订单,也验证了该模式在离网场景的可行性与增长潜力。
户用储能行业特征

5、户用储能行业发展情况和趋势
户用储能行业早期由电池技术驱动,以储能系统模块制造为主,现已发展出发储一体系统,并进一步衍生出可对外输电的虚拟电厂(VPP)与可独立运行的离网发储系统,更好满足用户能源独立需求;当前行业产品已覆盖户用储能系统、光储一体化方案及储能电池、逆变器、光伏组件、BMS系统等核心部件。
户用储能行业正处于爆发式增长的快车道。据统计,全球锂离子电池储能系统出货量在2021至2025年间年复合增长率高达73.1%,而户用储能作为其中最活跃的细分领域,出货量增速更为迅猛。这一增长并非孤立现象,而是由经济性、可靠性与政策支持三股力量共同推动的结果。经济性是市场扩张的根本动力。在欧洲与北美等主力市场,高昂且波动的居民电价使得光伏发电与储能系统的度电成本逐渐具备竞争力。当“自用”效益超越“上网”收益时,用户安装储能系统的意愿便被强烈激发。电网可靠性的下降与极端天气的频发,则将“能源安全”这一隐性需求转化为显性的刚性需求。停电风险的增加,使得储能系统从“锦上添花”变为“雪中送炭”。与此同时,各国政府的补贴政策、税收减免与并网激励措施,有效降低了用户的初始投资门槛,加速了市场的渗透。目前,欧洲与北美合计占据了全球户用储能市场的主要份额,但亚太、拉美与中东等新兴市场正凭借巨大的电力需求缺口与政策支持,展现出强劲的增长潜力。
6、户用储能行业的竞争格局
作为一个新兴且高速增长的行业,户用储能市场的参与者众多,竞争格局呈现出多元化与动态化的特点。市场主要由三类力量构成:以中国为代表的上游核心设备供应商,凭借强大的供应链整合能力与成本控制优势,在全球出货量中占据主导地位;以欧美本土企业为代表的集成商与品牌服务商,依托深厚的品牌积淀与本地化服务能力,在市场中构筑了坚固的护城河;以及专注于特定区域或细分产品的挑战者,通过差异化策略在市场中寻找生存空间。在激烈的市场竞争中,企业的核心竞争力已超越单纯的价格战,转向对五大关键指标的综合把控。产品研发与创新能力决定了企业响应市场多元化需求的速度;度电成本与投资回报率是用户决策的核心考量,直接关系到产品的市场接受度;而电池安全与循环寿命则是品牌信誉的基石,是企业可持续发展的生命线。
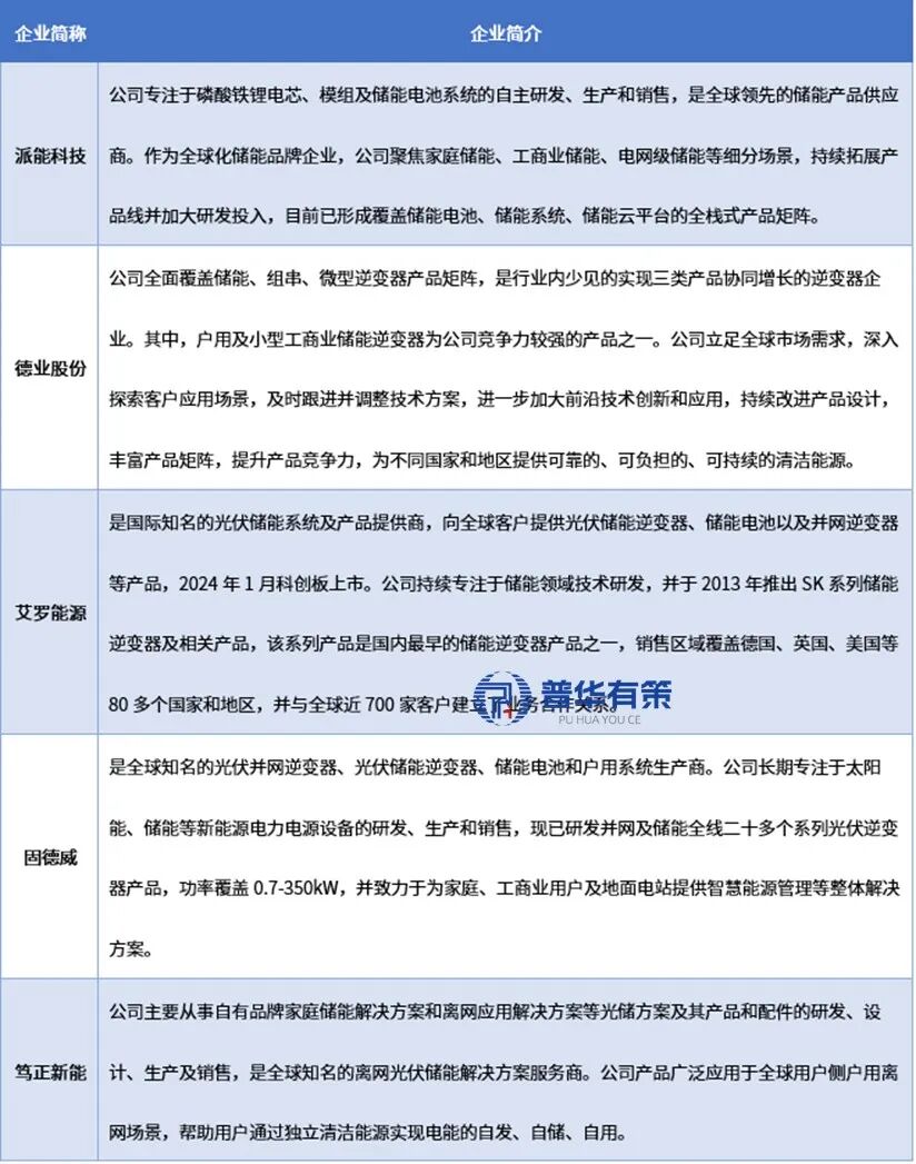
行业内的主要企业有派能科技、德业股份、艾罗能源、固德威、笃正新能等。
行业内主要企业情况

《“十五五”户用储能行业细分产品及产业链全景调研报告》涵盖行业全球及中国发展概况、供需数据、市场规模,产业政策/规划、相关技术、竞争格局、上游原料情况、下游主要应用市场需求规模及前景、区域结构、市场集中度、重点企业/玩家,企业占有率、行业特征、驱动因素、市场前景预测,投资策略、主要壁垒构成、相关风险等内容。同时北京普华有策信息咨询有限公司还提供市场专项调研项目、产业研究报告、产业链咨询、项目可行性研究报告、专精特新小巨人认证、市场占有率报告、十五五规划、项目后评价报告、BP商业计划书、产业图谱、产业规划、蓝白皮书、国家级制造业单项冠军企业认证、IPO募投可研、IPO工作底稿咨询等服务。(PHPOLICY:GYF)
报告目录:
第一部分 行业发展调研
第一章 户用储能行业概况
第一节 户用储能产品界定及分类
一、产品界定
二、产品分类情况
第二节 户用储能行业发展历程分析
第三节 户用储能所属行业发展情况
第二章 “十四五”户用储能行业发展环境分析
第一节 户用储能行业主管部门及监管体制
第二节 户用储能行业发展规划情况
第三节 户用储能行业政策及法律法规
第四节 政策对行业市场影响分析
第五节 户用储能行业技术发展现状及特点分析
第六节 户用储能行业技术趋势预测
元股证券:yy6699.vip第七节 户用储能行业经济环境分析
第三章 “十四五”户用储能行业产业链研究
第一节 产业链结构图及分析
第二节 产业链上下游关系分析
一、上游行业关联性及影响
二、下游行业关联性及影响
第三节 产业链价值分布
第四节 上游行业发展现状及趋势预测
一、上游主要行业发展现状
二、上游行业发展趋势
第五节 下游行业发展现状及趋势预测
一、下游细分市场应用结构分析
二、下游行业发展现状
三、下游行业发展趋势
第六节 产业链竞争状况
第四章 户用储能市场发展概况及预测
第一节 户用储能行业发展现状分析
第二节 户用储能行业供需规模增长分析及预测
一、需求增长分析及预测
二、供给规模增长分析及预测
第三节 户用储能行业发展驱动因素分析
第四节 户用储能行业渗透率情况
第五节 户用储能行业市场规模分析及预测
第五章 “十四五”户用储能行业经营情况分析
第一节 户用储能行业盈利模式分析
第二节 户用储能行业盈利能力分析

第三节 户用储能行业产值规模分析
第四节 户用储能行业生产成本分析
第六章 “十四五”行业竞争格局及集中度分析
第一节 户用储能行业竞争格局分析
第二节 户用储能市场集中度分析
第三节 户用储能行业区域集中度分析
第二部分 细分市场应用调研及趋势
第七章 “十四五”户用储能行业细分市场应用及趋势预测
第一节 A领域户用储能市场分析及趋势
一、发展现状
二、市场规模分析
三、发展前景预测
第二节 B领域户用储能市场分析及趋势
一、发展现状
二、市场规模分析
三、发展前景预测
第三节 C领域户用储能市场分析及趋势
一、发展现状
二、市场规模分析
三、发展前景预测
第四节 D领域户用储能市场分析及趋势
一、发展现状
二、市场规模分析
三、发展前景预测
第三部分 户用储能行业内竞争对手分析
第八章 户用储能行业内重点企业调研
第一节 企业一
一、企业概况
二、企业相关业务情况
三、企业经营情况
四、企业核心竞争力及市场地位分析
第二节 企业二
一、企业概况
二、企业相关业务情况
三、企业经营情况
四、企业核心竞争力及市场地位分析
第三节 企业三
一、企业概况
二、企业相关业务情况
三、企业经营情况
四、企业核心竞争力及市场地位分析
第四节 企业四
一、企业概况
二、企业相关业务情况
三、企业经营情况
四、企业核心竞争力及市场地位分析
第五节 企业五
一、企业概况
二、企业相关业务情况
三、企业经营情况
四、企业核心竞争力及市场地位分析
第六节 重点企业市场占有率分析
第四部分 下游客户情况
第九章 下游头部企业研究分析
第一节 A类企业客户研究
一、企业一
元股证券1、企业业务概况
2、户用储能应用分析
二、企业二
1、企业业务概况
2、户用储能应用分析
三、企业三
1、企业业务概况
2、户用储能应用分析
第二节 B类企业客户研究
一、企业一
1、企业业务概况
2、户用储能应用分析
二、企业二
1、企业业务概况
2、户用储能应用分析
三、企业三
1、企业业务概况
2、户用储能应用分析
第三节 C类企业客户研究
一、企业一
1、企业业务概况
2、户用储能应用分析
二、企业二
1、企业业务概况
2、户用储能应用分析
三、企业三
1、企业业务概况
2、户用储能应用分析
第五部分 前景及投资机会风险分析
第十章 “十五五”户用储能行业发展趋势及前景预测
第一节 户用储能行业市场规模预测
第二节 户用储能行业发展趋势
第三节 户用储能行业应用趋势及前景预测
第十一章 “十五五”户用储能行业投资机会及风险分析
第一节 户用储能行业投资机会
一、产业链投资机会
二、细分市场投资机会
三、重点区域投资机会
第二节 户用储能行业主要壁垒构成
一、技术壁垒
二、资金壁垒
三、人才壁垒
四、其他壁垒
第三节 户用储能行业投资风险及防范
一、政策风险及防范
二、技术风险及防范
三、供求风险及防范
四、宏观经济波动风险及防范
五、关联产业风险及防范
六、产品结构风险及防范
七、其他风险及防范
第十二章 “十五五”户用储能行业发展方向及战略规划
第一节 户用储能行业发展方向
第二节 户用储能行业战略规划重要性
第三节 户用储能行业战略规划方向
第十三章 户用储能行业研究结论及建议
海量资讯、精准解读,尽在新浪财经APP
辉煌优配官方网站配资提示:本文来自互联网,不代表本网站观点。